今天是:
设为首页
|
加入收藏
|
邮箱登录
搜索
网站主页
e77乐彩概况
农科院简介
院领导
e77乐彩概况
科研平台
文化建设
科研创新
科技成果
育成品种
知识产权
论文专著
专题项目
“三农”服务
咨询诊室
实用技术
党的二十大
重要讲话
工作部署
学习动态
学习资料
院所新闻
您现在的位置:
首页
>
通知公告
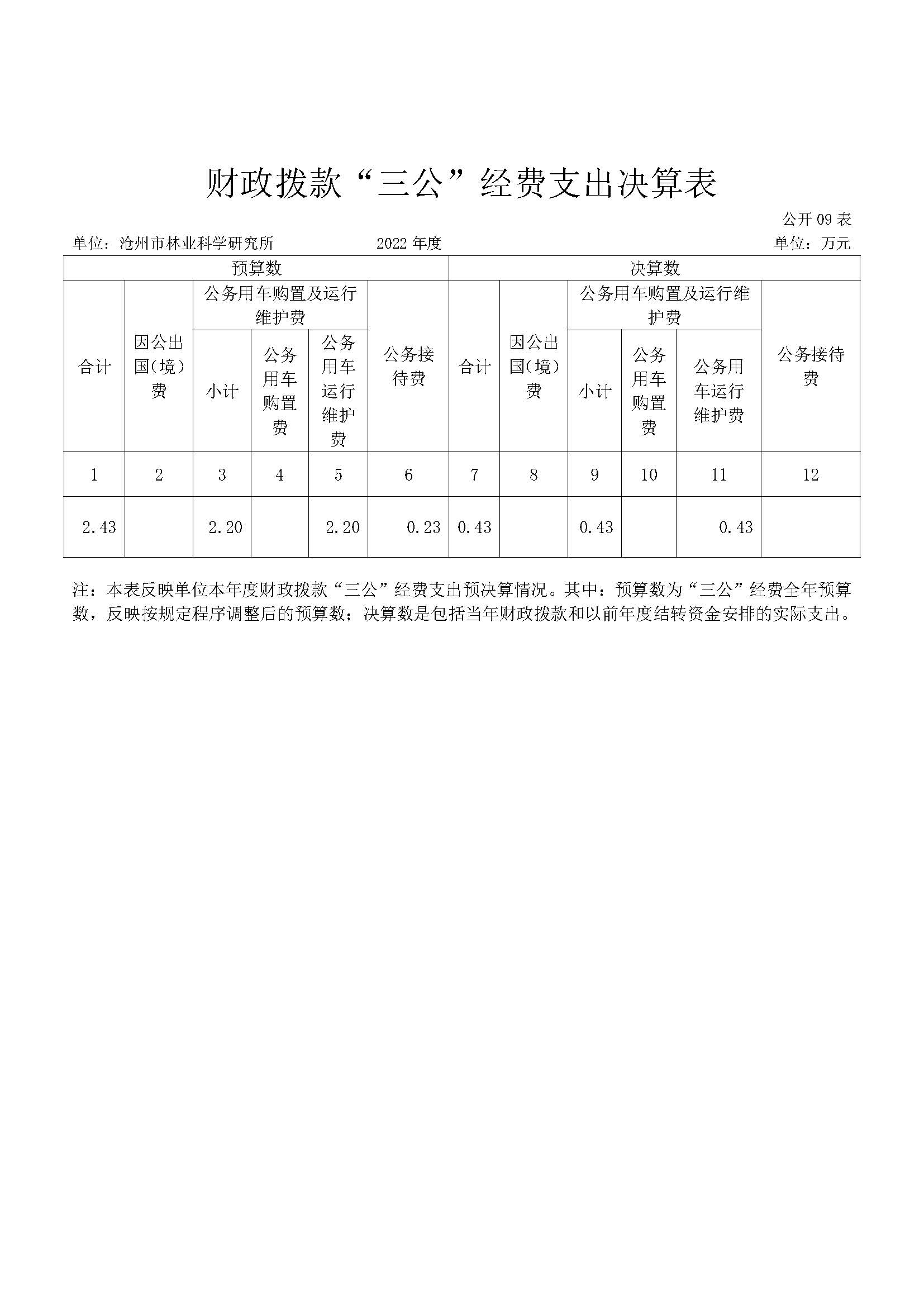
974003沧州市林业科学所2022年度决算公开文本
文章来源:
作者:
发布时间:2023年09月22日
点击数:671
次
字体:
小
大
202409271645481498.rar
打印文章
|
添加收藏
分享到:
上一篇:
974e77乐彩2022年决算公开文本
2023-09-22
下一篇:
沧州市人力资源和社会保障局 e77乐彩 2024年度选聘高…
2023-12-07